| [打印] |
笔者曾经保养某单位两台三菱SG-VP货梯,该型号为三菱FX PLC控制的双速电梯,95年出厂。在较长一段时间内,电梯经常出现莫名其妙的冲顶或沉底现象。通常在接到报修后,故障已经出现。笔者对可能引起冲顶或沉底的原因进行过反复检查,如上下强迫减速限位、制动器电路及制动器机械部分、上下平层感应器、旋转光电脉冲发生器、所有接触器的铁芯等,均没有发现问题。因此笔者对此故障感到非常迷惑。
在一次检修过程中,笔者终于亲自经历了一次冲顶故障,那次我在检修电梯完成后,把电梯慢车开到顶层处,地坎离开顶层平层还有30公分左右,我想关门后让电梯自动平层,不料门一关电梯立即快车向上运行,很快电梯剧烈振动后停了下了----电梯冲顶了,我着实被吓了一跳。
发现这个问题后,我叫搭档在轿厢中,再重复一下当时的操作过程。而我在机房中观察。同伴在轿厢中,仍把电梯慢车开到顶层平层位置之下30公分左右。让电梯关门自动平层,结果电梯慢车自动平层了,看上去非常正常。我不相信,反复做这个试验,结果碰到多次电梯会冲顶。经观察当电梯冲顶时轿内的向下方向指示灯亮了。怎么向下指示灯会亮呢,原来电梯恢复到自动档时,电梯下面的厅外有人召唤电梯,使向下方向登记了。
这样便得出了一些规律:当电梯停在顶层不平层处(上面的平层感应器已插到隔磁板,但下面的平层感应器没插到隔磁板,这时如果电梯在自动档,下面有呼叫登记或指令登记,电梯自动定向为向下,当门关闭好后,电梯却向上快车运行,造成冲顶。如果这时没有下方向的登记,电梯则能慢车自动平层。
我用同样的方法到这个单位的另一台同型号电梯试验,结果一样。相反,到底层试验时,电梯出现了沉底的故障。
我猜测电梯的冲顶或沉底原因可能是PLC程序的原因造成的,就想法破译的PLC密码,用电脑进行在线监控,结果证实了该型号电梯的PLC程序确实存在一些缺陷,造成了以上情况的发生。
#p##e#下面就对该PLC程序进行一些分析,看看这个过程到底是怎样发生的,以及怎样来纠正这个缺陷。
电梯状态:电梯在停最上层门区内,不平层。上面的平层感应器已插入隔磁板,下面的平层感应器没有插入隔磁板。电梯置于自动状态,登记1楼指令(或任何顶层以下楼层的指令、召唤)。
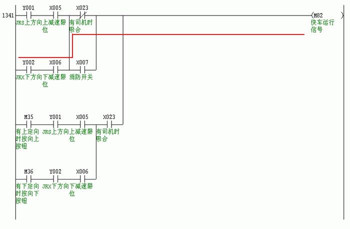
下面是自动定向回路梯形图:

说明:电梯在正常无司机状态,当下方有指令时,M32动作,促使电梯自动定向为下方向(见蓝线),Y2动作并保持(见红线),下方向灯点亮。
下面是快车运行信号M82梯形图:

说明:当下方向Y2吸合,通过红线所示方向促使快车运行信号M82吸合。
再看快车接触器输出信号Y10:

可见,当M82吸合时,能够控制快车接触器Y10吸合。请记住这里的梯形图程序起始步为1359步。
我们再来看看电梯的回平层控制梯形图:

当电梯上平层感应器插入隔磁板,X31吸合,下平层感应器未插入,X32释放的状态下,电梯在没有启动时,Y10释放,因此向上回平层继电器M41吸合。
下面是电梯向上运行信号控制梯形图:

电梯在还没有启动时,如果向上回平层继电器M41吸合,则M39吸合(蓝线),M39吸合后能保持,(见红线)。
再看向上运行接触器的控制:

据前面所述,由自动定向决定了快车接触器Y10吸合,这里由向上回平层电路决定了M39吸合,所以上行接触器Y12吸合,电梯出现了向上快车运行的状况,造成了电梯的冲顶。
实际上电梯在这种状态下,原来编程的思路是想控制电梯慢车向上回平层,而结果造成了快车向上运行冲顶,原因出在哪里呢?下面再看一下慢车接触器Y11的控制:

在同一个梯形图中,我们看到如果快车接触器Y10没有吸合的情况下,慢车接触器Y11应该吸合(见粉色线),但请注意这里的梯形图程序步数在1592,在快车接触器Y10之后。
我们知道,PLC的工作过程为:输入刷新----程序处理----输出刷新。且程序处理的过程为从前到后一条条执行程序。当输入刷新到我们所叙述的这种状态时,程序先处理为快车接触器吸合,由于程序中有互锁保护,前面Y10吸合后,后面的慢车接触器Y11就不能吸合了,所以最后输出刷新时为快车状态。
根据这个原理,我并没有更改程序内容,只是把控制慢车接触器的程序段搬到快车接触器程序步之前,在这种特定的情况下,让慢车接触器吸合,从而使正确的向上回平层优先。程序重新写入后,电梯运行至今十分正常,再也没有出现这种莫名其秒的冲顶沉底情况。