联系我们
房地产公司使用未经检验的电梯 被严厉处罚15万元
作者: 2017-05-06 09:51:00 浏览:140
[打印]

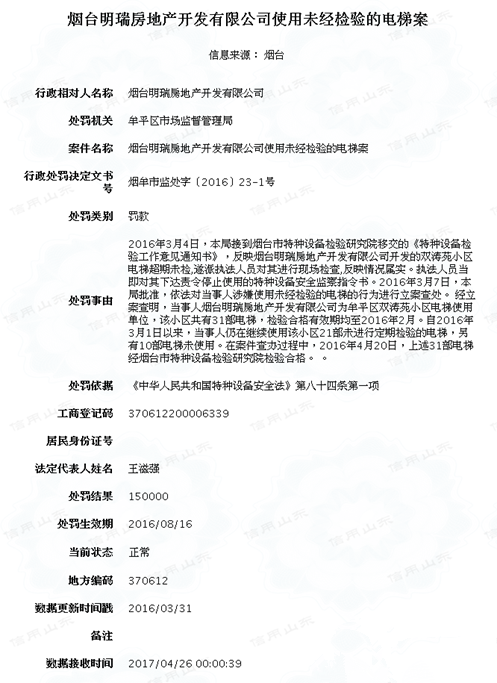
     昨日,记者从信用山东官方网站获悉,牟平区市场监督管理局于2016年3月4日接到烟台市特种设备检验研究院移交的《特种设备检验工作意见通知书》,反映烟台明瑞房地产开发有限公司开发的双涛苑小区电梯超期未检,经核实,该房地产公司为双涛苑小区电梯使用单位,该小区内的31部电梯,有效期均至2016年2月,但是自2016年3月1日以来,该房地产公司仍在继续使用。故,牟平区市场监督管理局对其处以罚款的行政处罚。

 

本文标签:电梯  未经检验的电梯 电梯安全

注:本站招标、拟在建信息为企业单位免费自行发布,投标前请严格审查,谨慎交易!
声明:本网站所登载之内容,如有侵犯他人声誉、版权或著作权等当事人合法权益的,请来电或来函告之,我们将予以更正。
  • 上周热点