打造电梯行业新媒体!
会员服务
联系我们
供应
供应
求购
企业
热门:
电梯
配件
扶梯
曳引机
变频器
电梯清洗
门机系统
缓冲器
首页
资讯
时事要闻
|
企业风采
|
视频播报
|
招标信息
|
企业要闻
|
电梯安全
|
房产信息
求购
供应
企业库
技术信息
技术研讨
|
维保修理
|
技术资讯
|
制造安装
|
政策法规
|
原料市场
会展培训
电梯展
|
论坛会议
|
微信服务号
|
电子期刊
人才
招聘
|
求职
发布信息
当前位置:
世界电梯网
资讯
电梯调研
全国电梯标准化技术委员会发布了两项标准解释单
全国电梯标准化技术委员会发布了两项标准解释单
作者: 2018-12-12 14:09:21 浏览:
1267
次
[打印]
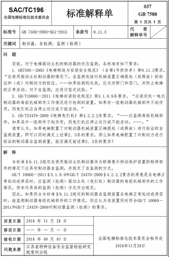
关于发布GB7588《电梯制造与安装安全规范》第37号解释单的通知
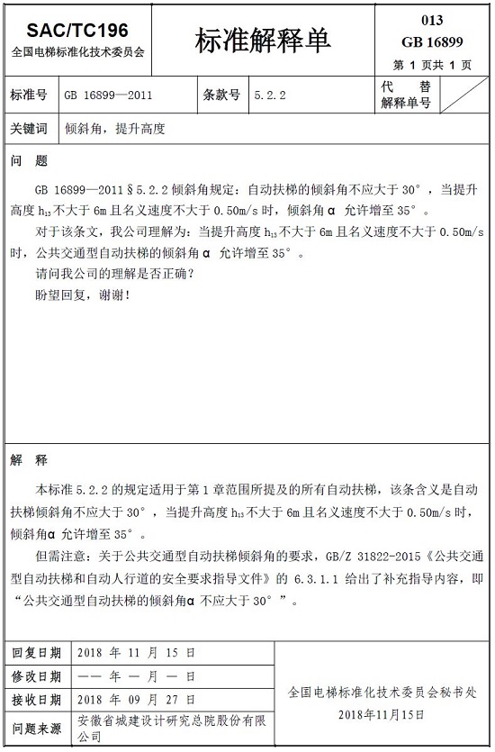
关于发布GB16899《自动扶梯和自动人行道的制造与安装安全规范》第13号解释单的通知
本文标签:电梯
注:本站招标、拟在建信息为企业单位免费自行发布,投标前请严格审查,谨慎交易!
声明:本网站所登载之内容,如有侵犯他人声誉、版权或著作权等当事人合法权益的,请来电或来函告之,我们将予以更正。
相关资讯
挑战新高度,为下一个20万
[2021-11-26]
创新求变|东芝成功将控制
[2021-11-25]
重磅!蒂升电梯全新品牌形
[2021-11-24]
东芝电梯再揽湖北襄阳东津
[2021-11-24]
2020国际电梯会展完美落幕
[2020-10-10]
电梯加装起争议 高低层住
[2020-10-08]
2020年中国电梯技术发展趋
[2020-09-29]
3天4次掉层!电梯故障吓坏
[2020-08-10]
最新资讯
我国老旧电梯改造更新需求快速增长
[04-11]
喜讯!中央财政补助住宅老旧电梯更新和
[04-10]
上海全市范围内开展自动扶梯和自动人行
[04-09]
964848台!2023年浙江省特种设备安全通
[04-07]
卡尔泰克电梯公司兄弟购买新总部大楼,
[03-30]
王友林辞职!康力电梯正式进入“朱琳昊
[03-29]
关注安全!安装观光电梯钢结构玻璃幕墙
[03-25]
制造业不易!帝奥电梯总裁杨爱珠:国际
[03-19]
电梯325653台,电梯事故1起、受伤2人,
[03-14]
上海市电梯行业协会与上海市物业管理行
[03-13]
新规:电梯检测时,检测人员需进行人脸
[03-12]
全国人大代表发声,事关电梯人!
[03-11]
上周热点