打造电梯行业新媒体!
| [打印] |
近日,日立电梯公司大石制造基地新添加了一套智能安防系统演示系统,并已正式投入使用。这套最新的演示系统位于展厅的C1展位,安装设计与整个展厅环境融为一体,模拟出更为真实的使用环境。这套系统的推出,将有助于客户更直观地体验日立的智能安防产品,更直接地表现日立安防产品的尖端技术与人性化设计。
演示系统示意图:

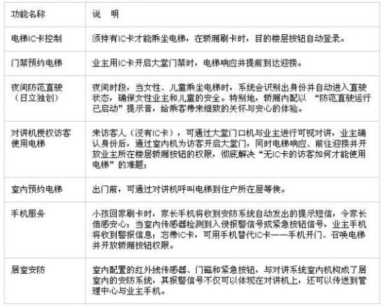
为了最真实地展现产品特点及最大限度地模拟使用环境,演示系统配置了一套完整的TYPE-D系统,其中包括原装进口日本爱峰牌(Aiphone)彩色可视对讲系统、居室安防系统等,可十分生动地演示系统的各项功能: